![[最新公告]官方:中超国内球员顶薪500万✨元⚽,平均顶薪300万 外援顶⬆️薪300万欧(图1) [最新公告]官方:中超国内球员顶薪500万✨元⚽,平均顶薪300万 外援顶⬆️薪300万欧(图1)](https://tu.duoduocdn.com/uploads/day_251010/68e861d6a0565.jpg)
12月03日讯 中国足球职业联赛联合会发布关于印发中国足球职业联赛俱乐部财务约定指标的通知,其中规定了新赛季中超球员的✨年薪限额。
通✨知规定
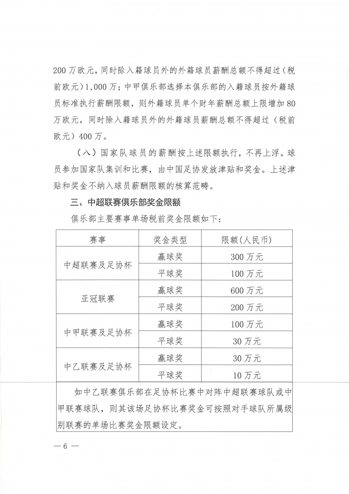
国内球员年薪限额分别为500万(中超)、300万(中甲)和120万(中乙)
国内球员平均➡️薪酬分别为300万(中超)、150万(中甲)和50万(中乙)
外籍球员年薪限额分别为300万税前欧元(中超)和150万税前欧元(中甲)
外籍球员薪酬总限额分别为1000万税前欧元(中超)和400万税前欧元(中甲)
有关入籍球员的薪酬限额规定为:各俱乐部可自行选择本俱乐部的入籍球员按❗照国内球员或外籍球员标准执行相应的薪酬限额(包括球员个人薪酬限额、国内球员平均薪酬限额或外籍球员薪酬总额),并在中足联或中足联授权机构备案,如中超俱乐部选择本俱乐部的入籍球员按外籍球员标准执行薪酬限额,则外籍球员单个财年薪酬总额上限增加200万欧元,同时除入籍球员外的外籍球员薪酬总额不得超过(税前欧元)1,000万;中甲俱乐部选择本俱乐部的入籍球员按外籍球员标准执行薪酬限额,则外籍球员单个财年薪酬总额上限增加80万欧元,同时除入籍球员外的外籍球员薪酬总额不得超过(税前欧元)400万。
![[最新公告]官方:中超国内球员顶薪500万✨元⚽,平均顶薪300万 外援顶⬆️薪300万欧(图2) [最新公告]官方:中超国内球员顶薪500万✨元⚽,平均顶薪300万 外援顶⬆️薪300万欧(图2)](http://tu.duoduocdn.com/uploads/day_251203/202512031457258943_720.jpg)
![[最新公告]官方:中超国内球员顶薪500万✨元⚽,平均顶薪300万 外援顶⬆️薪300万欧(图3) [最新公告]官方:中超国内球员顶薪500万✨元⚽,平均顶薪300万 外援顶⬆️薪300万欧(图3)](http://tu.duoduocdn.com/uploads/day_251203/202512031456472567_720.jpg)
![[最新公告]官方:中超国内球员顶薪500万✨元⚽,平均顶薪300万 外援顶⬆️薪300万欧(图4) [最新公告]官方:中超国内球员顶薪500万✨元⚽,平均顶薪300万 外援顶⬆️薪300万欧(图4)](http://tu.duoduocdn.com/uploads/day_251203/202512031450415510_720.jpg)
![[最新公告]官方:中超国内球员顶薪500万✨元⚽,平均顶薪300万 外援顶⬆️薪300万欧(图5) [最新公告]官方:中超国内球员顶薪500万✨元⚽,平均顶薪300万 外援顶⬆️薪300万欧(图5)](http://tu.duoduocdn.com/uploads/day_251203/202512031450563402_720.jpg)
![[最新公告]官方:中超国内球员顶薪500万✨元⚽,平均顶薪300万 外援顶⬆️薪300万欧(图6) [最新公告]官方:中超国内球员顶薪500万✨元⚽,平均顶薪300万 外援顶⬆️薪300万欧(图6)](http://tu.duoduocdn.com/uploads/day_251203/202512031456373406_720.jpg)